实物图

大二的数电课程要求用面包板搭建一个60秒的秒表电路
觉得这个计时电路可以衍生出其他好玩的东西,遂记录一下其组成
一共用到了4种芯片,分别是:
74LS192

192 是一个16位的计数器, D_0 ~D_3 为置数端口,Q_0 ~ Q_3 为输出端口。
CR 为计数异步清零1信号输入脚。LD 为置数信号输入脚。
BO 为借位信号输出,CO 为进位信号输出。
192 有两个时钟信号输入口,CP_D 和 CP_U (Down,up),即 192 可以做减法和加法计数,信号上升沿有效。使用其中一个信号输入口时,另一个引脚应上拉处理。
- 异步清零 :不用等待 CP(时钟),一旦CR有效立刻清零。与之相对应的是同步清零,在CR有效后需等待下一 CP 信号使能后再清零。 ↩︎
NE555

555的用法我所知甚少,只知道它可以当作频率发生器,它在计时电路中提供稳定的一秒脉冲。
产生的脉冲频率计算公式:
连接图:

实际接线中,我使用了两个20k的电阻,两个20微伏的电容并联作为一个40微伏的电容。
即 R1 = 20K , R2 = 20K ,C1 = 40uF。
按照公式,这3个元器件的值越大,频率越慢。元器件的值越小,频率越快。不必完全按照我的值,灵活改变任意一个元件,直到频率合适为止即可。
NE555 的 CON 脚也就是第 5 引脚,官方标识多为 CTRL 或 CONT,核心作用是调整内部比较器的基准阈值电压,通常会在 CON 脚与地之间串联一个 0.01μF 的瓷片电容。这个电容能起到滤波作用,吸收高频干扰信号,稳定内部基准电压
不知道是不是我的电路有问题,实际不是特别稳定,如果计时时间长,会有误差累积。
74LS48

一个好用的数码管译码器,无需多言
LT 为 灯测试脚,有效时数码管所有灯全亮。
BI 为 灭灯输入,有效时数码管所有灯熄灭。
RBI 为 灭零输入,有效时若输入为0000时,不显示零,而是直接熄灭。
47LS08
一个与门,A,B为输入端,Y为输出端。
A 与 B = Y

数码管引脚图

这里的第三脚和第八脚是互通的,连接时选择其一接即可。
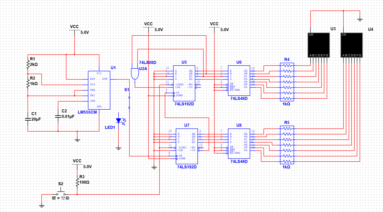
连接图
实际电路中并没有 R4 和 R5

鸣谢 燕郊 提供引脚图
哇塞佬!给我的课程设计提供了很大的帮助!
能帮到忙就好٩(ˊᗜˋ*)و
太棒了大佬!给我不会做的作业提供了很大的思路灵感!!!
٩(ˊᗜˋ*)و